设为首页 | 加入收藏 |

职教PBL项目组工坊 告别“纸上谈兵”!PBL如何点燃职教课堂,让学生成为“实战派”?

2025.10.30            浏览量:


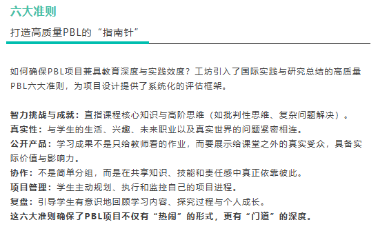
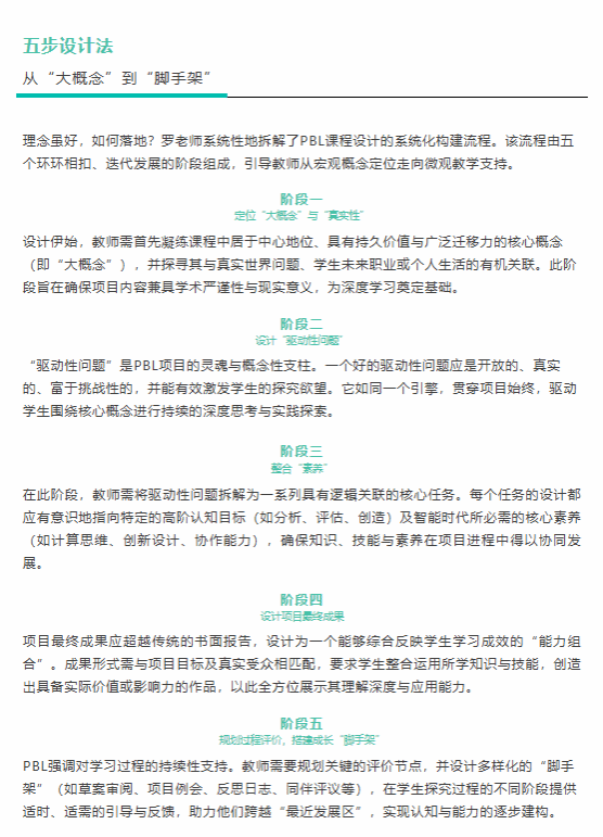
职业教育的教学改革已进入以“提质增效”为标志的深水区。以项目式学习(PBL)驱动课程设计与教学创新,破题“学用脱节”,让学生在与真实世界对话中主动建构知识、发展能力,是我们当前改革的核心命题。培养具备扎实专业技能、能解决复杂实际问题的“实战派”毕业生,满足雇主企业的人才需求,是我们未来教学改革的重要方向。


undefined



学校地址:陕西省西安市雁塔区东仪路8号    


Copyright 2017 Xi'an Eurasia University , All Rights Reserved , 陕ICP备13005465-1